2024年丰台区文化馆暑期少儿艺术培训班来啦!今日开放报名!阅读数

亲爱的家长们
暑假已经来临
丰台区文化馆
特为我区少年儿童准备了
丰富多彩的暑期少儿艺术培训班!
本次活动为免费公益培训
公开招生
名额有限,赶快来报名吧!
培训信息
01
招生对象
青少年、儿童
(年龄参考具体课程要求)
02
报名时间
开始:7月16日10:00
截止:7月18日18:00
03
培训时间
7月24日—8月23日
04
培训地点
丰台区文化中心大楼
文化中心大楼
北京市丰台区西四环南路64号
报名结果将于7月22日公示
请留意“北京市丰台区文化馆”公众号推送哦
课程安排
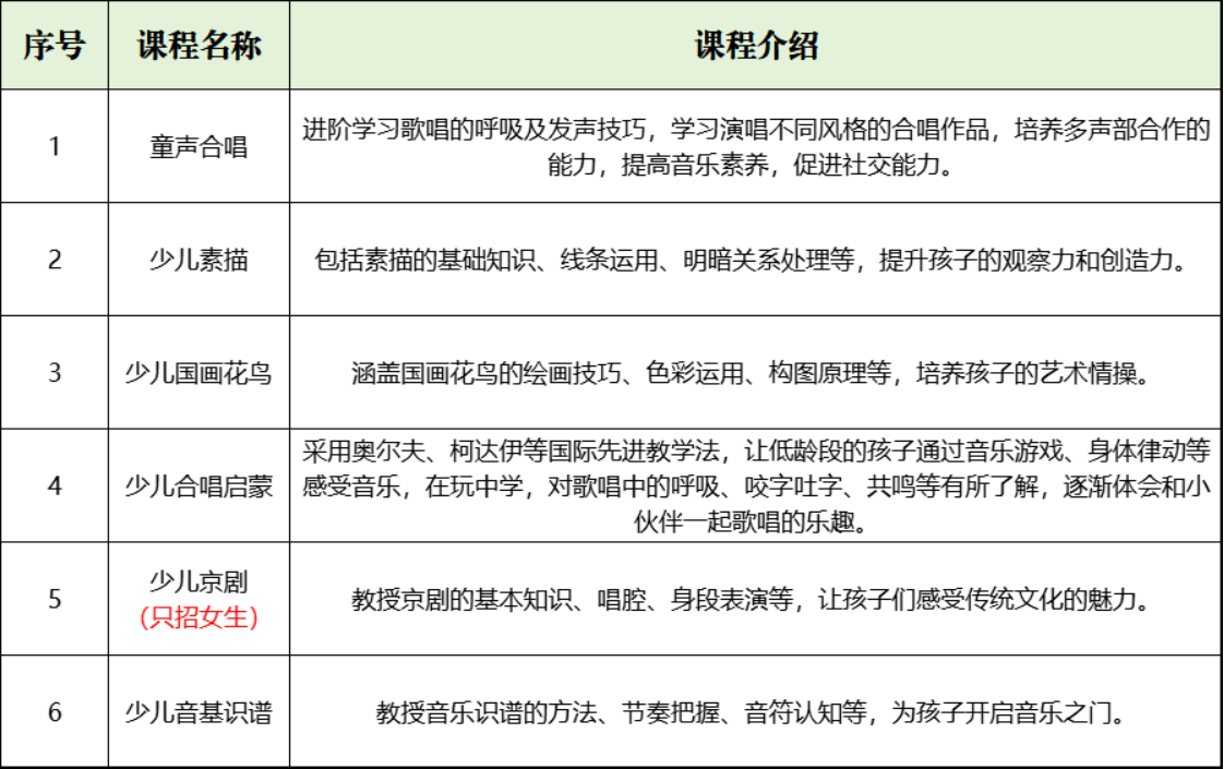
01课程介绍

02课程安排

【点击图片查看大图】
03教师介绍

毕业于中国戏曲学院表演系。北京市丰台区文化馆戏曲干部,她表演的作品《贵妃醉酒》曾获诺亚舟杯第二届“星星火炬”中国艺术英才京剧比赛北京市一等奖、全国金奖。

毕业于陕西科技大学设计与艺术学院,丰台区文化馆美术干部,作品入展影像北京、京津冀油画展等。

毕业于北京大学艺术学院,美术学专业研究生。作品《优游涵泳》获翰墨新象全国中国画大展优秀奖。代表作品《生生之美》《莲塘秋景》。

毕业于中国音乐学院,曾任海军军乐团长笛首席兼教研室长笛教员。三次参加首都天安门广场大阅兵;曾出访多个国家和地区;多次参加国家、军委、海军层面外事司礼演奏任务以及国宴伴奏独奏。

中国交响乐团女高音歌唱家,国家一级演员,中国交响乐团附属少年及女子合唱团指挥,丰台校区教学主管;在教学过程中基于自身深厚的专业背景,结合多年舞台经验,合理地根据学生嗓音条件、音乐基础等因素进行个性教学,善于激发学生的音乐热情和学习兴趣,提高合唱团整体表演水平。

毕业于上海音乐学院,中国交响乐团附属少年及女子合唱团指挥。荣获北京市艺术节优秀辅导教师称号。教学中擅长运用奥尔夫、柯达伊、达尔克罗兹等先进国际教学法,坚持从学生内在感受、兴趣出发,以音乐为主要媒介,帮助学生发展其潜在的音乐性,以此提高学员的综合艺术感觉。
报名方式
本次暑期少儿艺术培训班采取线上报名、线下验证的方式进行报名,请您长按识别下方报名二维码,选择您想报的课程,仔细阅读报名条件,进行信息填报。信息填写务必真实准确,每人限报1门课程,开课时请您务必携带本人身份证到馆进行验证上课。
识别下方二维码报名

7月16日上午10:00开放报名
【我们会保护您的隐私,请您放心填写】
报名须知
1.要求报名参加培训的学员身体健康,每人限报一门课程。
2.学员在馆期间,因身体健康问题出现任何状况,本单位不承担任何后果,由本人承担全部责任(报到时需签署安全承诺书)。
3.报名成功后按照课程安排时间上课,参加培训的学员要保证出勤,需一名家长陪同,家长自行看管孩子。报名后中途放弃课程的学员需请假告知,无故不来且占用名额者取消两年内参与区文化馆培训活动的资格。
4.每人凭个人有效身份证件只能报一个培训班,报名成功后谢绝更换其他课程。
5.每班报名少于15人将取消开班。
6.报名为在线报名,报名以先后顺序为准,各培训班学员招满后,将截止报名。
7.如遇文化中心大楼装修改造,按照相关通知要求,不排除有提前结束课程的可能,敬请谅解。
8.咨询电话:
京剧、素描、国画、音基识谱咨询:
培训部老师:010—21720582
合唱启蒙、童声合唱咨询:
麻老师:18611853113
报名结果将于7月22日公示
请留意“北京市丰台区文化馆”公众号推送哦
--------------------------
来源:北京市丰台区文化馆
- 版权声明
- 本文仅代表作者观点,不代表环游号立场。


京公网安备 11010502035003号